您好!欢迎光临 宜兴驾校 | 宜兴学车 | 兴陶驾校黄玉斌教练学车网站!   我们 | 新闻 | 业务 | 技术 | 案例 | 留言 | 教练 | 联系 | 支付 | 报名 | 招聘 | 下载  
 
查 找:
范 围:    
 
188 6155 9858
手机版
 

会员:             密码:          

新建刘杰赠

杨巷杨金海赠

宜兴陶斌赠

官林刘艳玲赠

宜兴陆祥生吴春花赠

官林刘蕴娥汤捷赠

官林曹玉凡赠

积梅刘红贞赠

杭州李林赠

杨巷李雪飞赠

无锡曾金波赠

宜兴王琪杭州张贺贺赠

范道戴旭平钮家钮晨慧赠

官林邓红星赠

徐舍董国键赠

都山周玉燕赠

官林李美贤赠

官林刘成芳赠

范道刘显云赠

教练大比武一等奖
栏目导航
科目一理论学习
科目二内场训练
科目三路考路训
科目四理论考试
基础学习
驾驶技术
报名服务
案例分析
教练员理论考试
安全宣传
新规解读
学车视频
考试信息
经典文章
行业新闻
驾考公交路线
 
 
热门信息
 科目四安全文明驾驶知识考…
 科目三考试技巧十二则
 学车价格
 科目三后安全文明驾驶常识…
 兴陶驾校2013年新规理考(内…
 宜兴市科目三路考扣分评判…
 科目一小型汽车驾照模拟考…
 兴陶驾校C1理论(上车前考)…
 学车流程
 科目三考试内容有什么变化?
 
联系我们

 

电话:0510-8077 3399

手机同微信:187 9569 0973

QQ:470 559 520

QQ学习群:899 23 113

微信公众号:xingtaojiaxiao

网址:www.tx119.com

 

首页新闻中心行业新闻
 
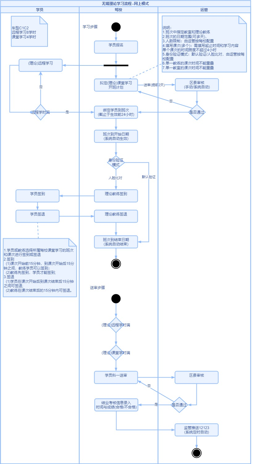
科目一理论课堂学习操作步骤运管端


科一理论课堂学习操作步骤

 

一、整体流程

 

二、操作步骤

第一步:各驾校科一课堂培训相关参数配置,包含培训教室配置、培训人数限制、培训课程计划规则、是否自动审核等。

 

 

系统根据理论教室面积自动匹配培训人数上限,按1.2平方一人的规则配置。

 

第二步:审核驾校提交的“科一课堂计划”,可查看培训内容与时间安排。要求驾校至少提前48小时提交课堂计划。

 

 

第三步:查看各班次对应的学员名单,驾校可修改学员名单,截止时间为班次开始时间前24小时。

 

 

 

第四步:驾校按审核过的排班开展课堂培训,理论教练员、学员人脸识别签到、签退,学员完成理论培训后,驾校提交学时审核申请,双击可查看课堂学习签到、签退照片。

 

来源:黄玉斌18861559858      时间:2025/9/1 22:44:51
 
友情链接:
  源码之家  央视影音  驾校贴吧  兴陶贴吧  学车贴吧  驾培GPS  驾培管理  违章查询  微信公众  驾校一点通  驾考宝典  陶都论坛  元贝驾考  NET3.5  百度云  多特软件
  360软件  QQ软件  飞信  电信营业  移动营业  无锡驾培  网易博客  新浪微博  微信网页
宜兴驾校 | 宜兴学车 | 宜兴市兴陶机动车驾驶员培训有限公司 | 宜兴市张渚镇凤凰村 | 电话:0510-8077 7771
手机微信:188 6155 9858 | 手机微信:187 9569 0973 | QQ:470 559 520 | QQ学习群:899 23 113